景晟学府│新区雄心磅礴,境启理想生活
扫描到手机,新闻随时看
扫一扫,用手机看文章
更加方便分享给朋友
城市资源论
即越高的配套聚合度和发展速度
越能掌控对未来的驱动力
资源海拔同时决定圈层海拔
强者恒强

北梁-新都市片区发展核心
笃定未来都芯
包头自西向东 为昆区、青山区、九原区、新都市区及东河区,其中昆区、青山区及东河区均已实现成熟发展。新都市区作为连接新老城区的重要纽带,可加速双区之间资源流通,是激活老城区的动力所在。政府“一轴两翼”战略布局,新都市区承接“右翼中心”发展使命,大量优质资源涌入,尤其地产商密集进驻,看好未来发展潜力,笃定新区澎湃价值。

青山路是新都市区崛起的强大依靠,横贯包头四区,是高效推动城市经济发展的重要交通动脉。沿线高端社区云集。中国铁建·景晟学府落位青山路南,立基新区核心板块,保证未来繁华、便捷、极具投资潜力的人居环境,给予业主终身成长、终身增值的物业资产。

立体路脉扩张提速新区发展
中国铁建·景晟学府择址青山路和九原区交汇腹地,在减免城市主干道车流、噪音、尘土侵扰的同时近享青山路、巴彦塔拉大街两大城市级主干道的便捷畅快。门前双向六车道北梁一路已顺利通车,提速通达110国道,不仅提升出行效率,还能快速疏解周边社区出行压力,加快东河新老城区的一体化连通。

红色线路为北梁一路 北接青山路 南抵巴彦塔拉和西脑包大街
全龄段教育资源便捷入学环境
作为总理壹号工程,新都市区引进了包头市较好的教育资源,其中包头市排名前列中学新校区位于中国铁建·景晟学府北侧,仅百米之距。公园路小学分校与项目隔青山路对望,步行即可入校。
包头市排名前列中学:
包头市中学前三甲,内蒙古重点中学,
雄厚师资人才辈出。
公园路小学分校:
包头重点小学,环境优美,
口碑先进,教育设备崭新齐全。
景开中学:
位于景晟学府东北方位,
新型民办中学,教育资质硬核;
包头医学院:
位于景晟学府西侧,运营浓郁人文氛围,
提升区域教育水准。
2020年中旬,中国铁建·景晟学府正式划入公园路小学分校、铁西一小、西脑包小学教育片区;初中对应包八中、铁二中等中学。丰富的学区资源,为孩子建立良好的教育基础,也是未来物业升值的可靠保证。

景晟学府与新包一中位置实拍图
完善医疗配套健康保驾护航
项目南侧为包头市中心医院(高级三甲医院、全国百佳医院、包头较大的心脑血管专科医院);北侧约3公里处的市中心医院北梁分院逐步落成,新医院占地面积约14万㎡,投资近13亿元;5公里范围内,包头市第三医院、朝聚眼科医院、九原区医院、平禄骨科医院(在建)等医疗机构完善,可充分满足周边居民的医疗需求。

四大商圈覆盖显赫新区生活
新都市区自身的商业发展不断壮大。中国铁建·景晟学府位于九原万达商圈、维多利商圈、老城商贸商圈、东河吾悦商圈四大商圈辐射核心,其中较新建设运营的大型商业综合体就位于景晟学府旁,购物-餐饮-娱乐一站式繁华,提升生活品质感和满足感。周边永盛成超市、农贸市场林立,日常生活便捷无忧。


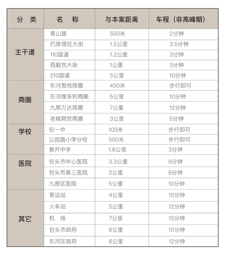
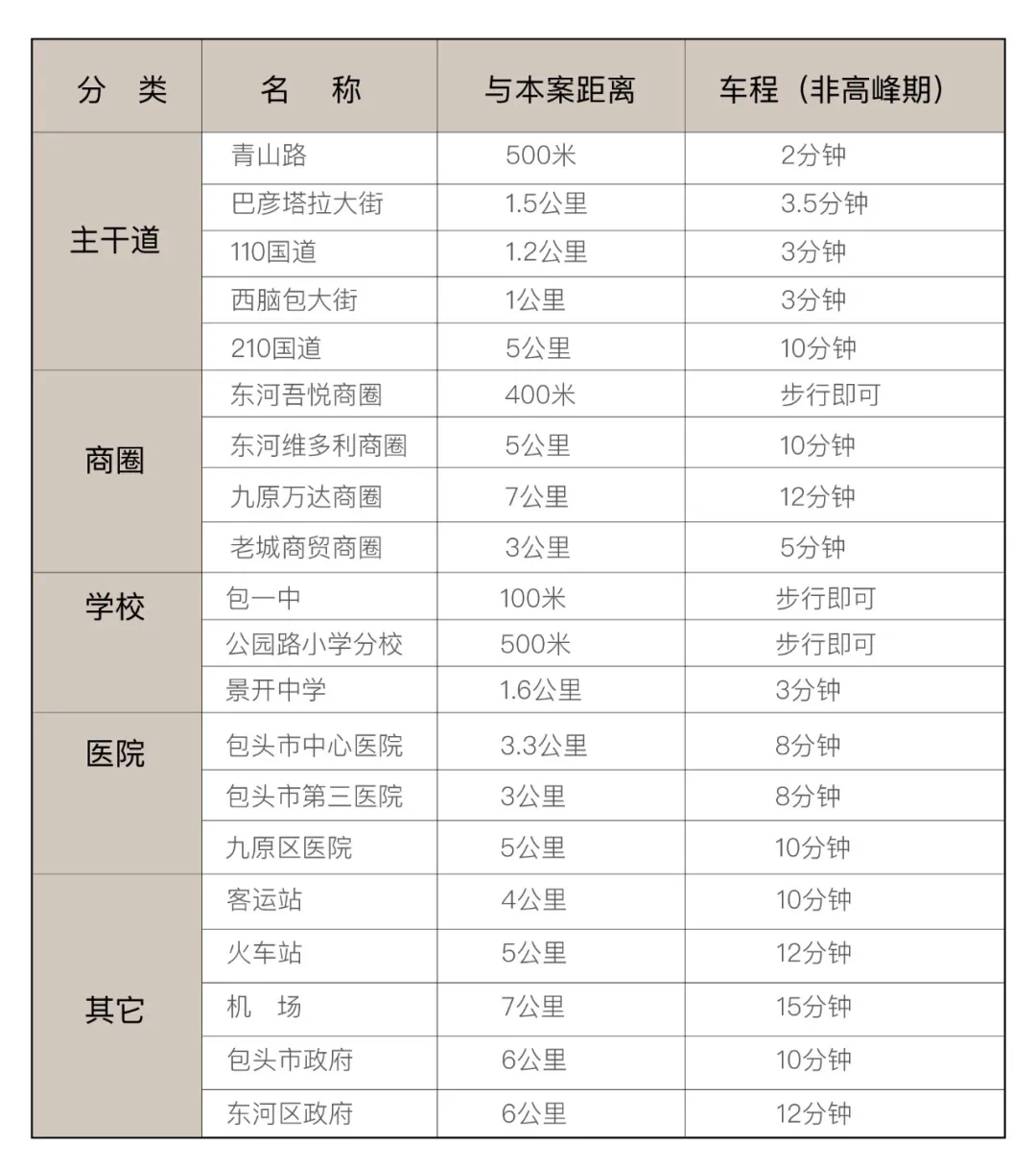
中国铁建·景晟学府15分钟生活圈配套一览

北梁-新都市片区发展核心
所拥,是城市塔尖的丰盛资源
所见,是价值澎湃的都芯未来
盛境已启,只待峯藏
中国铁建·景晟学府,千亿央企鸿篇巨著
成就新区封面人居
96-166㎡央企精工大宅,恭候莅临品鉴
声明:本文由入驻焦点开放平台的作者撰写,除焦点官方账号外,观点仅代表作者本人,不代表焦点立场。
